心梗医治新冲破!Int Immunopharmacol:外泌体携miR-199b-3p靶向调控炎症守护心功能
来历:原创 2026-02-12 11:05
缺氧预处置心肌细胞来历的外泌体富含miR-199b-3p,可直接靶向纤维卵白原样卵白2按捺TLR4/NF-κB通路,调控巨噬细胞极化,减轻心梗后炎症与心肌毁伤,有用改良心功能。

心肌梗死是要挟人类健康的血汗管“杀手”,病发后过度炎症反映常常会加重心肌二次毁伤,阻碍心功能恢复,若何精准调控炎症成为改良心梗预后的要害困难。近日,南开年夜学医学院结合天津市第三中间病院等团队在Int Immunopharmacol颁发主要研究,解锁了缺氧预处置心肌细胞来历外泌体调控心梗后炎症的新机制,为临床医治供给了全新标的目的。

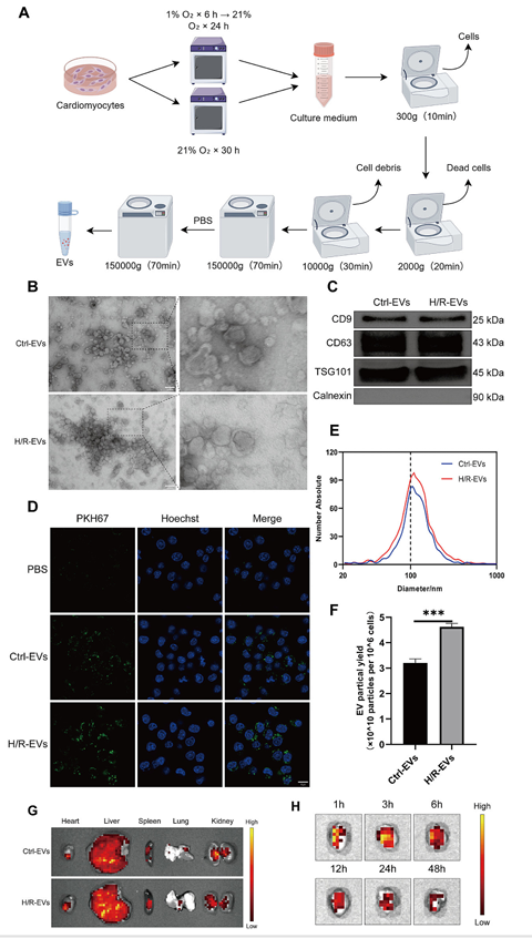
研究起首成功分手并表征了两种心肌细胞来历的外泌体:常氧对比外泌体Ctrl-EVs与缺氧复氧处置后的外泌体H/R-EVs。透射电镜显示二者均呈典型类外泌体球形布局,Western blot验证CD9、CD63、TSG101等标记物阳性,无钙联卵白污染;纳米颗粒追踪阐发显示粒径集中在30-200纳米,合适外泌体特点。体表里尝试均证实,H/R-EVs可被巨噬细胞高效摄取,且心肌局部打针后能长时候滞留,为其阐扬生物学感化奠基根本。

图1 常氧和缺氧复氧前提下心肌细胞来历外泌体的表征与摄取
在小鼠心梗模子中,H/R-EVs揭示出显著的心庇护感化。超声心动图显示,H/R-EVs处置组的左心室射血分数和短轴缩短率较心梗组、Ctrl-EVs组较着升高;Masson三色染色显示心肌纤维化水平减轻,HE染色提醒炎症浸润削减,TTC染色证实梗死面积缩小;血清中间肌毁伤标记物CK-MB、LDH和促炎因子IL-6、IL-1β、TNF-α程度均显著下降,注解H/R-EVs能有用减轻心肌毁伤和全身炎症反映。

图2 缺氧复氧前提下的外泌体减轻心梗后的心肌毁伤和炎症反映
心肌组织免疫阐发显示,心梗后促炎表型M1巨噬细胞(CD86+F4/80+)数目显著增添,而H/R-EVs医治后M1巨噬细胞比例降落,抗炎表型标记物IL-10、Arg-1表达升高,证实H/R-EVs可调控巨噬细胞极化均衡,改良局部炎症微情况。

图3 缺氧复氧前提下的外泌体在体内调控心肌巨噬细胞极化和炎症因子表达
体外尝试中,脂多糖引诱RAW264.7巨噬细胞向M1极化,表示为CD86表达升高、促炎因子释放增添、吞噬功能受损。而H/R-EVs处置后,上述M1表型特点较着逆转,Arg-1表达上调,吞噬功能恢复,直接证实H/R-EVs对巨噬细胞促炎极化的按捺感化。

图4 缺氧复氧前提下的外泌体按捺脂多糖引诱的RAW264.7巨噬细胞M1极化
经由过程小RNA测序发现,miR-199b-3p是H/R-EVs中显著高表达的细小RNA,且富集在EVs腔室内。生物信息学猜测连系双荧光素酶陈述尝试证实,miR-199b-3p可直接靶向纤维卵白原样卵白2。Western blot显示,心梗组织和脂多糖刺激的巨噬细胞中纤维卵白原样卵白2表达均升高,而H/R-EVs或miR-199b-3p过表达可显著按捺其表达。
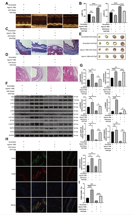
机制研究注解,纤维卵白原样卵白2可与TLR4彼此感化激活NF-κB旌旗灯号通路,增进巨噬细胞M1极化。miR-199b-3p经由过程靶向按捺纤维卵白原样卵白2,下调TLR4/NF-κB通路激活,削减IKK、IκB、NF-κB磷酸化,进而按捺促炎反映。rescue尝试证实,敲低miR-199b-3p或过表达纤维卵白原样卵白2可逆转H/R-EVs的庇护感化。
体内验证显示,miR-199b-3p冲动剂可摹拟H/R-EVs的结果,改良心梗小鼠心功能、削减梗死面积;而AAV9介导的纤维卵白原样卵白2过表达会抵消该庇护感化,进一步证实纤维卵白原样卵白2是miR-199b-3p的要害下流靶点。另外,H/R-EVs预处置的巨噬细胞前提培育基可削减缺氧缺糖引诱的心肌细胞凋亡,注解调控后的巨噬细胞可间接庇护心肌细胞存活。

图5 miR-199b-3p经由过程靶向纤维卵白原样卵白2减轻心梗小鼠的心肌毁伤和炎症反映
该研究清楚说明了H/R-EVs/miR-199b-3p/纤维卵白原样卵白2/NF-κB轴调控心梗后炎症的焦点机制:缺氧预处置心肌细胞释放的外泌体作为自然递送载体,将miR-199b-3p转运至巨噬细胞,靶向按捺纤维卵白原样卵白2表达,阻断TLR4/NF-κB通路激活,从而按捺巨噬细胞M1极化、减轻过度炎症,终究庇护心肌功能。这一发现不但丰硕了心梗免疫调理的份子机制,更确立了miR-199b-3p/纤维卵白原样卵白2轴作为潜伏医治靶点,为开辟外泌体介导的精准靶向医治策略供给了主要尝试根据,有望为泛博心梗患者带来新的医治但愿,鞭策血汗管疾病医治范畴的成长。(Bioon.com)
参考文献:
Zhang Z, Shen H, Zhang S, et al. Hypoxia-preconditioned cardiomyocyte-derived extracellular vesicles alleviate myocardial ischemic injury by reprogramming macrophage polarization via the Fgl2/NF-κB pathway. Int Immunopharmacol. 2026;170:116077. doi:10.1016/j.intimp.2025.116077
版权声明 本网站所有注明“来历:”或“来历:bioon”的文字、图片和音视频资料,版权均属在网站所有。非经授权,任何媒体、网站或小我不得转载,不然将究查法令责任。获得书面授权转载时,须注明“来历:”。其它来历的文章系转载文章,本网所有转载文章系出在传递更多信息之目标,转载内容不代表本站立场。不但愿被转载的媒体或小我可与我们联系,我们将当即进行删除处置。









